
学費の納入 学費 奨学金等 近畿大学
愛知大学 ユニパ
愛知大学 ユニパ-




0以上 愛知大学 ユニパ Mbaheblogjpd3b3



2




公務員獣医職合同説明会 酪農学園大学 キャリアセンター




国際医療福祉大学 ユニパ




愛知県立大学 Apuas 公式アカウント 拡散希望 愛知県立大学 在学生の皆さんに連絡です 5 15までにe ラーニング研修の試験と教材閲覧を行い 合格 にならないと学内のシステムが使用できなくなるという異例の公布がなされました 最悪 ユニパや端末室が



天津事務所 愛知大学 国際教育ブログ



Teamsの準備 Iphone




学費の納入 学費 奨学金等 近畿大学




雑誌 東海の大学力21 本学デザイン学部テキスタイルデザインコース卒業生の 小島日和さんが掲載されました トピックス お知らせ 名古屋芸術大学




愛知大学 Livecampus




0以上 愛知大学 ユニパ Mbaheblogjpd3b3




履修登録について 履修登録までの簡単な流れ 三重大学のあれこれ



改組 新 第5回 日本美術展覧会 お知らせ 大阪芸術大学




日本システム技術株式会社 Gakuen Series Ex 07 Vol 15 No 4




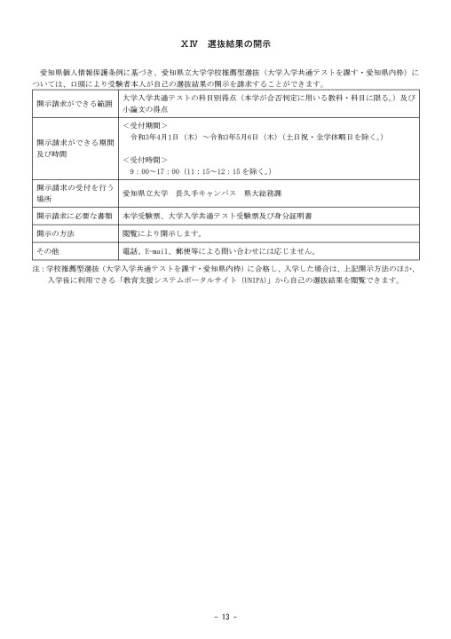
愛知県立大学 令和2年度 推薦入試学生募集要項 大学入試センター試験を課す 全国枠



天津事務所 愛知大学 国際教育ブログ



愛知県立大学icotoba あいことば Posts Facebook




アップルバム パーカー 浮世絵のグラフィックを潜ませたスウェットパーカ Applebum あす楽対応 東北 あす楽対応 関東 送料無料 A Pplebum Sweat 時間指定不可 Parka Applebum プルオーバー フーディー 浮世絵 レディース アメカジ ゆったりめ ストリート おしゃれ



2



21年7 16 金 7 21 水 工芸リレー Connext 21 のご案内 Art Design Center West 展覧会 イベント 名古屋芸術大学



0以上 愛知大学 ユニパ Mbaheblogjpd3b3



愛知県立大学icotoba あいことば Icotobaサマーコースのお知らせです もうすぐ夏休みですね この夏休みに自分の英語力をupさせたい 留学に向けて実力をつけたいというみなさんも多いはず 特に英語圏への留学を考えている人にはtoeflは必須です そんな




ユニパ Unipa 株式会社 デスタレーション



2



天津事務所 愛知大学 国際教育ブログ



熊本 学園 大学 ユニパ 役職員紹介 学校法人 熊本学園 熊本から 新しい時代に挑戦する



愛大笹島茶館 始まりました Sasashima Chinese Cafe Now Open 愛知大学 国際教育ブログ



吉備国際大学 留学生課 Home Facebook



Pref Aichi Jp



学食広報プロジェクト By 学食おうえん団 豊橋創造大学 経営学部 経営学科



2



スッポンコラーゲン化粧品第3弾 携帯に便利な保湿美容ミスト 近畿大学x焼津水産高等学校x 株 クロモンコスメティック By News Release Medium



2




ユニパ豆知識 公式 国際関係学科 愛知県立大




大学へのアクセス キャンパスマップ 愛知産業大学




Teamsの準備 Pc




Shooter The Inquiry Of Trial Manufacture Can Manufacturing The Disappearance Model To Nissin Co Ltd Of Toyota Shi



2




0以上 愛知大学 ユニパ Mbaheblogjpd3b3




東海学園大 の検索結果 Yahoo ニュース




国際医療福祉大学 ユニパ




聖カタリナ学園創立100周年の広告掲出について 新着情報 聖カタリナ大学 聖カタリナ大学短期大学 部 愛媛県松山市 看護 社会福祉 介護福祉 人間社会 健康スポーツ 保育




吹田市 津雲台に建設中の グローバルビレッジ津雲台 は阪大の学生寮や教職員の宿舎として整備された施設 そこにレストランがオープン予定です 号外net 吹田




ユニパ豆知識 公式 国際関係学科 愛知県立大




国際医療福祉大学 ユニパ
-QRCode.png)



豊橋創造大学 Universal Passport Ex




愛知県立大学看護学部スポーツ大会 18看護学部スポーツ大会について 愛知県立大学ユニパおよび 皆さまの転送メールアドレス先に 詳細が送られてきたかと思います ぜひチェックしていただき 皆さまの応募 ご参加お待ちしております 当日の



国際医療福祉大学 ユニパ




愛知県立大学で利用されている ユニパ や学校の概要




制作物 Farpoint 遠き輝点




愛知大学 Livecampus



2



2



2




三重大学へ突撃インタビュー 生きるためのキャリアを自ら考えつづける それが本当の 生き抜く力 三重で働くhappyに出会う みえハピ



Universal Passport Rx




保護者の方 愛知産業大学



Aichiu Repo Nii Ac Jp



沖縄県立芸術大学 沖縄から未来へつなぐ新しい文化芸術の創造を




愛知大学 Livecampus




履修登録について 履修登録までの簡単な流れ 三重大学のあれこれ



愛知県立大学icotoba あいことば Posts Facebook




愛知県立大学 令和3年度 学校推薦型選抜学生募集要項 大学入学共通テストを課す 愛知県内枠 情報科学部



2




国際医療福祉大学 ユニパ



2




愛知県立芸術大学 芸術情報センター図書館 ナクソス ミュージックライブラリーをご利用ください



0以上 愛知大学 ユニパ Mbaheblogjpd3b3




国際医療福祉大学 ユニパ




Tatsuya スマホならpc版 Pcならそのままユニパにログインしてください そしたら 愛知県立大学 愛知県立大学って背景付きの場所をくりっくしてもらえればtop画面に戻れます インフォメーションのところにクラスプロファイルがあるのでそこをクリック




愛知県立大学で利用されている ユニパ や学校の概要




21年9 24 金 9 29 水 書道アート展9 Traveling 道 旅 人生 のご案内 Art Design Center West 展覧会 イベント 名古屋芸術大学



2




愛産unipa Universal Passport Rx




0以上 愛知大学 ユニパ Mbaheblogjpd3b3



もいもい どこどこ お知らせ 大阪芸術大学



2




在学生の方 愛知産業大学




愛知県立大学 長久手キャンパス図書館



Blog Of Aumc 愛知大学自動車部乃部録 リンク追加 ユニバーサルパスポート




レセプションパーティーのtwitterイラスト検索結果




フィンチジャパン 愛知産業大学の日本初教材用ai開発プロジェクトに参画 株式会社フィンチジャパンのプレスリリース



21年11月27日 土 親子ではじめてのクラシック Vol 4 のご案内 演奏会 イベント 名古屋芸術大学




各種証明書について 愛知産業大学



Aichi Fam U Ac Jp




学費の納入 学費 奨学金等 近畿大学




東海学園大 の検索結果 Yahoo ニュース



2




ユニパ豆知識 公式 国際関係学科 愛知県立大



21年10月25日 11月16日 Art Design Center 企画展 The Practice Of Everyday Practice 日常の実践の練習 のお知らせ 展覧会 イベント 名古屋芸術大学




三重大学 学生用登録ガイド



2




本学硬式野球部が愛知大学野球リーグの入替戦 対 愛知学院大学 に勝利し 2部リーグから1部リーグへの昇格が決定しました 愛知産業大学




Unipa Asu Ac Jp At Wi 愛産unipa Universal Passport Rx




フィンチジャパン 愛知産業大学の日本初教材用ai開発プロジェクトに参画 株式会社フィンチジャパンのプレスリリース



2




Tatsuya スマホならpc版 Pcならそのままユニパにログインしてください そしたら 愛知県立大学 愛知県立大学って背景付きの場所をくりっくしてもらえればtop画面に戻れます インフォメーションのところにクラスプロファイルがあるのでそこをクリック



2




21年10 15 金 10 水 Die A Peaceful Death展 のご案内 Art Design Center West 展覧会 イベント 名古屋芸術大学




愛知学院大学



2
0 件のコメント:
コメントを投稿